-
Notifications
You must be signed in to change notification settings - Fork 5
Docs
Hussein Hany edited this page Dec 22, 2023
·
2 revisions
-
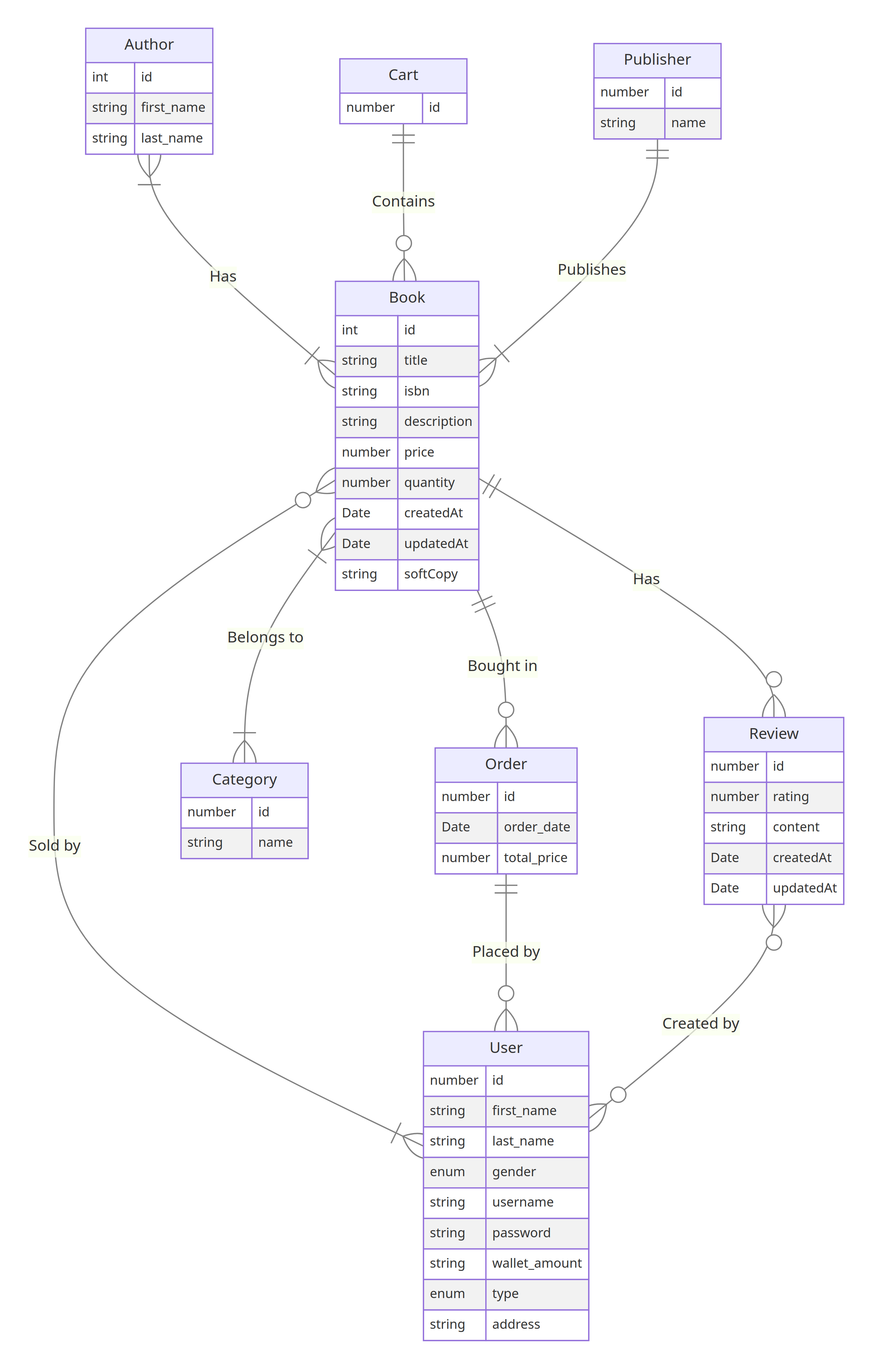
Entity-Relationship Diagram (ERD):
- Brief description of the ERD and its significance in the project.
-
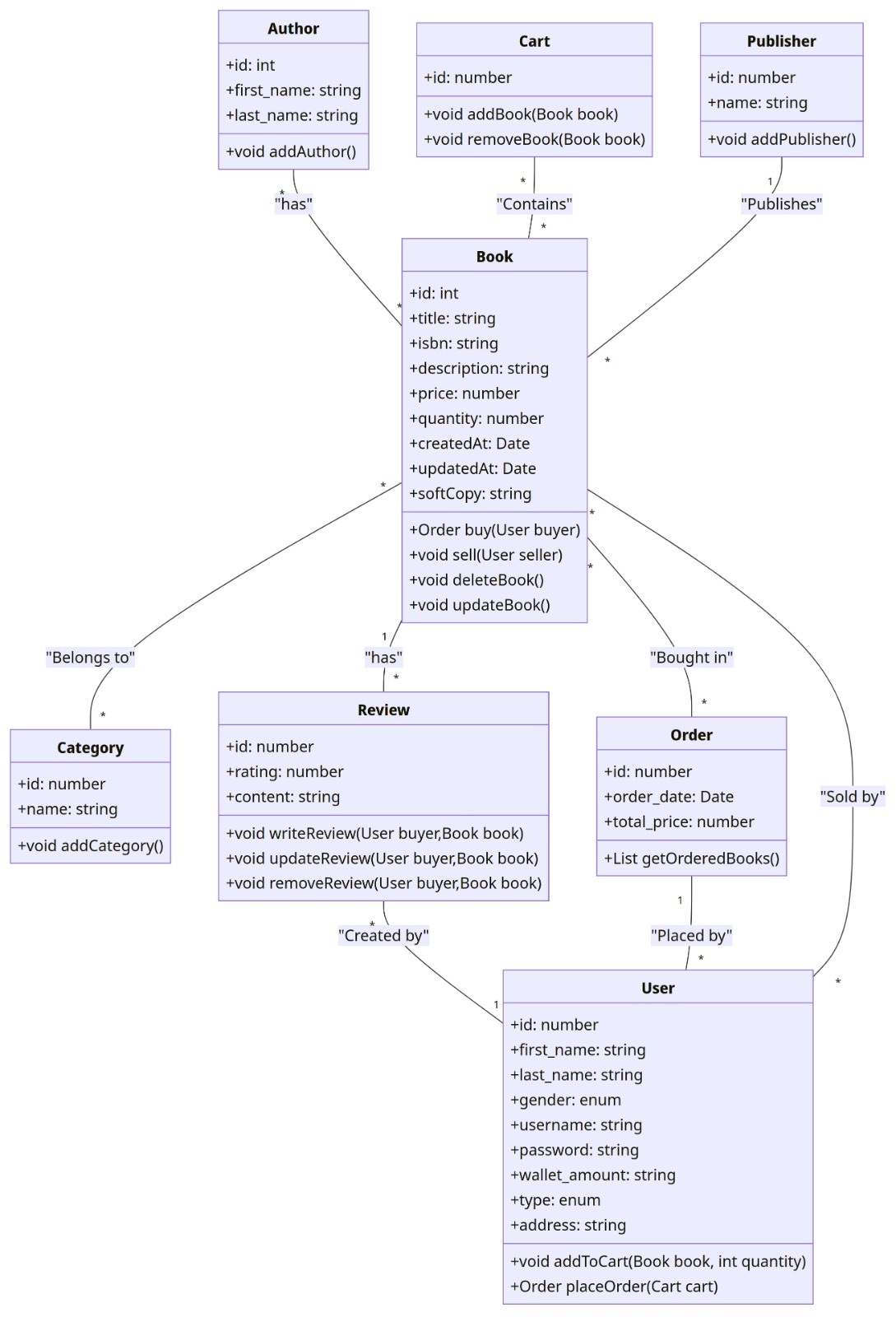
Class Diagram:
- to be added
- Explanation of the classes, attributes, and methods depicted in the class diagram.
-
Work Breakdown Structure (WBS):
- Overview of the project structure and milestones.
-
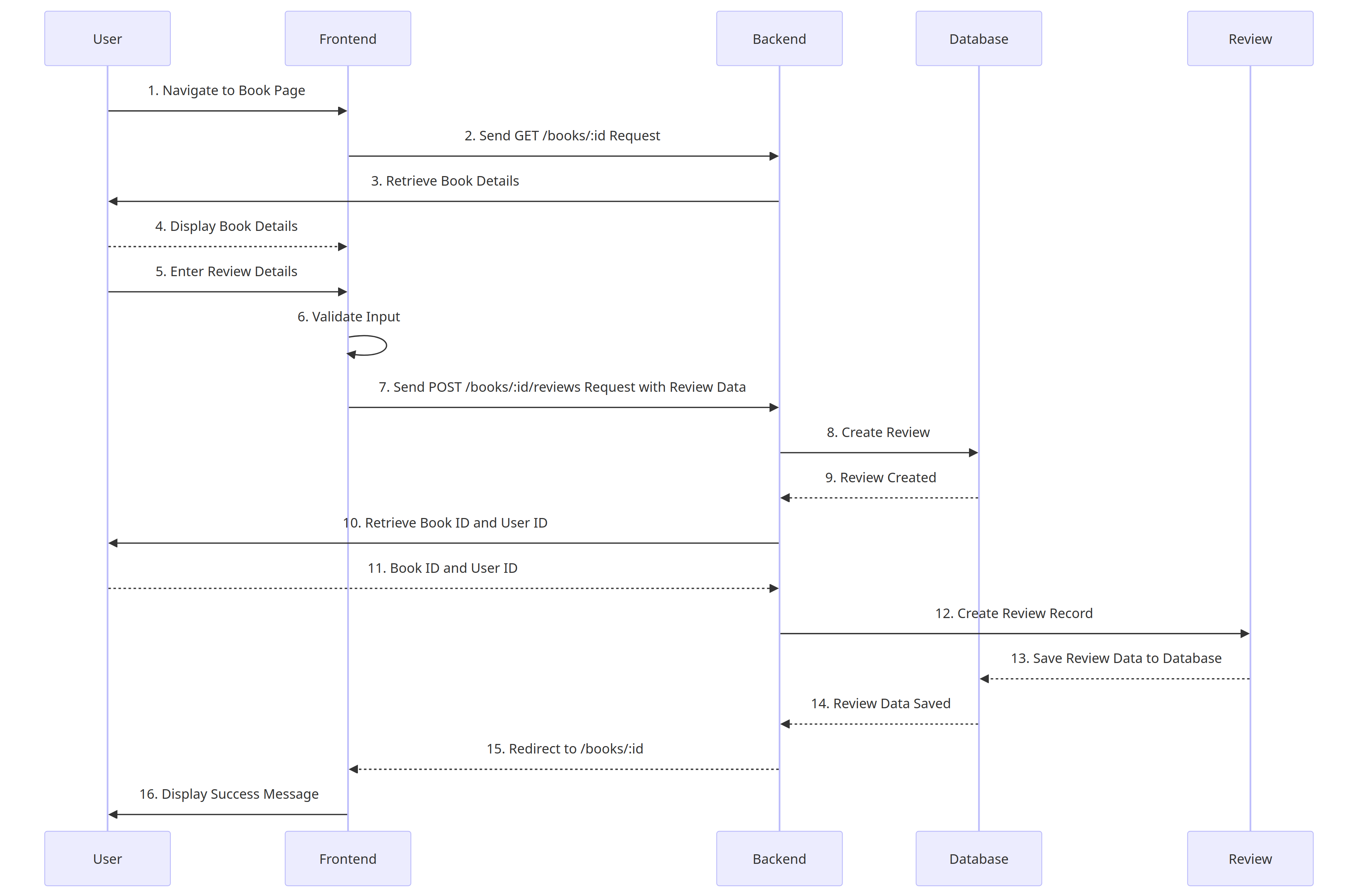
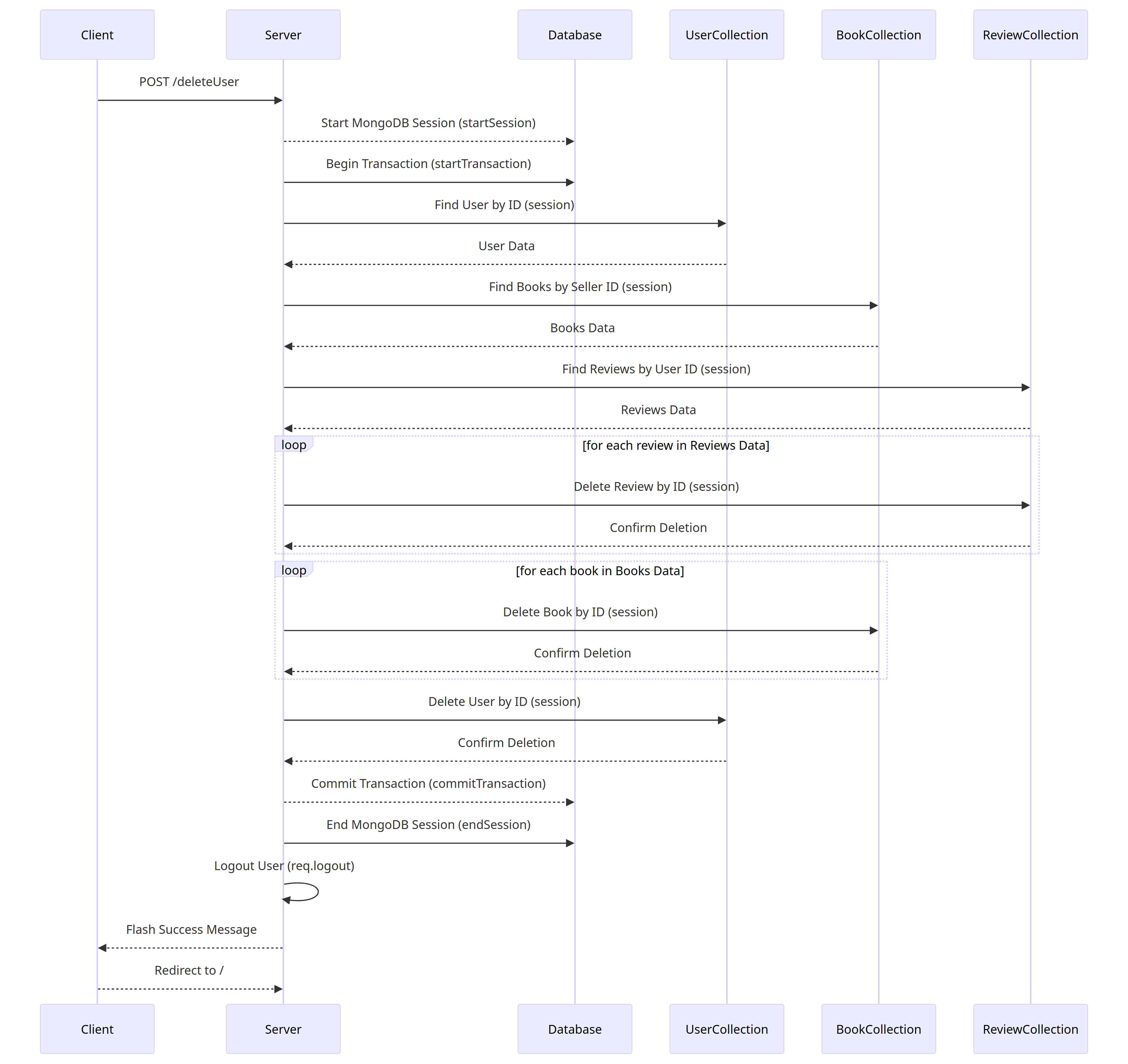
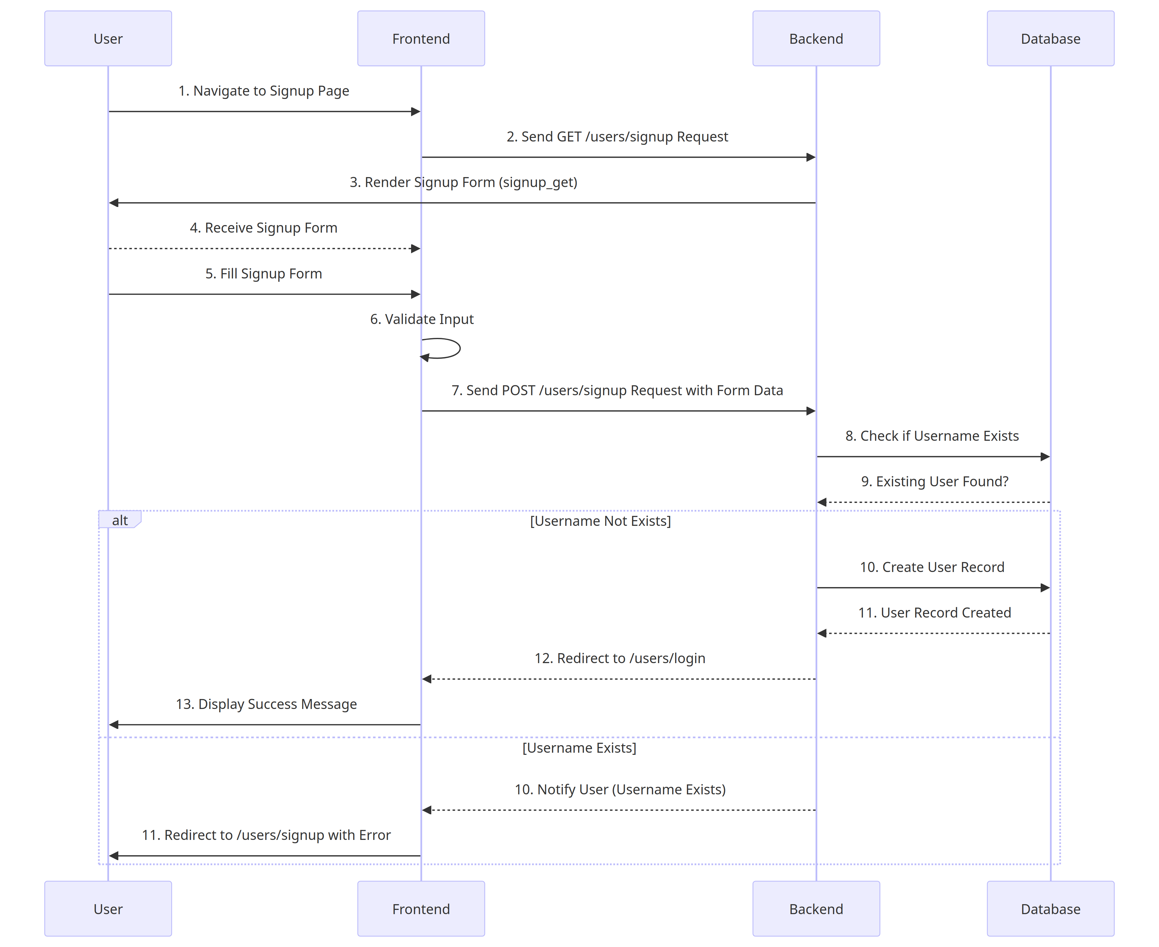
Sequence Diagrams:
- Detailed insights into the system's interactions through sequence diagrams.
- Buy Book
- Delete Review
- Create Book
- Create Review
- Delete Book
- Login User
- Delete User
- Signup User
- Update Book
- Search By Title
- Update User













